
スライダの動きに応じてLED列が順番につきます。なかなかきれいです。
マリオの曲がArduinoから流れます。
Mathematica上に5つのボタンを用意
1つが当たり、それ以外の4つははずれ
制限時間は5秒
というゲームが作られています。
Arduinoとの連携では簡単な信号機を作成した。内容としてはmathematicaにボタンを3つ作成しそれぞれを青、黄、赤の信号の起動スイッチとしてスイッチを押すとそれぞれの色から青10秒、黄2秒、赤10秒の間隔でこの色の順番で点灯と消灯を繰り替えさせるようプログラムした。
ということです。
回路図がないのですが、Mathematica上の鍵盤をクリックすると、ブザーが対応した音を出すことができます。

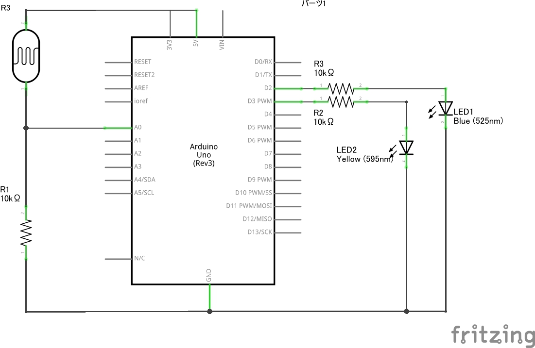
Arduino と Lm35dz を用いて温度計を表示します。
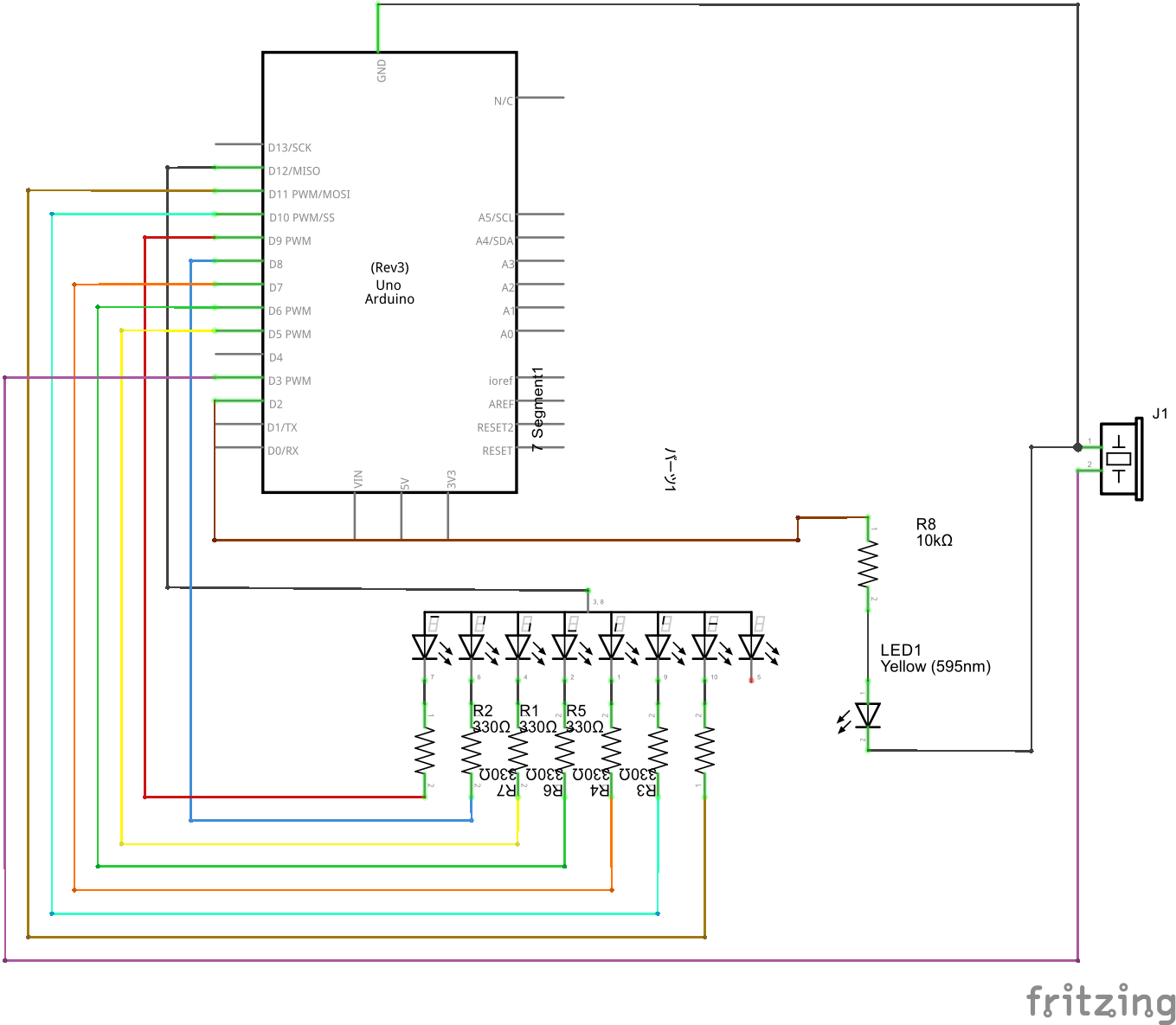
数字の書いたボタンをクリックすると、7セグメントLEDにその数字 が表示され、さらにLEDで2進数で表現させるプログラムを作成した。
5秒スタジアム…5秒調度の時間を当てるゲーム
・Mathematica上でスタート、ストップ
・7セグメントLEDで秒数を表示
・ブザーを用いて“音”を用いた評価
・3つのLEDによって“光”を用いた評価
・Mathematica上でリセット、再スタート

Mathematica上で動くsin関数にあわせてブレッドボード上のLEDを点灯させる。
具体的には、真ん中のLEDを原点としてsin関数のy軸との交点にあたるLEDを点灯させる。
反射神経測定器
3カウント後、2つあるLEDのうち片方が点灯する。
どちらかをすばやく判断し、対応するスイッチを押すと、
点灯→反応までの時間がMathematicaに表示される。
制限時間(0.5秒)以内に押せなかった場合や、違うスイッチ
を押した場合、時間は0と表示される。

Mathematica上に曲名が書いてあるボタンを表示させ、
ボタンを押すとその曲が流れ始める。
8個のLEDが音に合わせて光る。
Mathematica上で矢印をクリックするとLEDの光る個数が変わる
LEDがすべて光っている状態で上矢印をクリックすると大きい音が鳴る
LEDがすべて消えている状態で下矢印をクリックすると小さい音が鳴る
mathematicaにボタンA,Bを作成した。
Aを押すと自動車信号のよう赤、青、黄のLEDを2セット用意し、青8秒、黄2秒、赤8秒の間隔で点灯と消灯を交互にプログラムした。
Bを押すと歩行者信号のように赤、青のLEDを2セット用意し青6秒、青点滅1.5秒、赤8秒の間隔で点灯と消灯を交互に行うプログラムした。
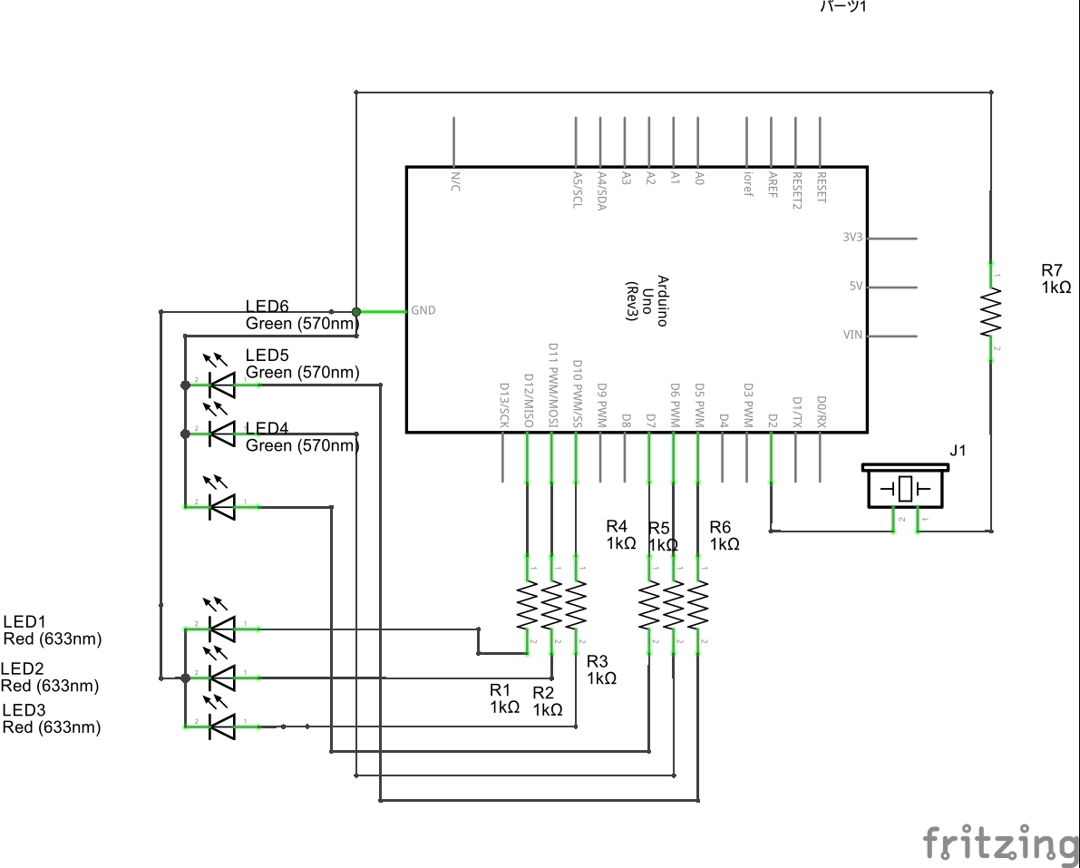
Mathematica上に表示した3色のボタンを押すと、その色に対応したArduino上のLEDが点灯する。

Mathematica上に表示した3色のボタンを押すと、その色に対応したArduino上のLEDが点灯する。


Mathematica上に表示した3色のボタンを押すと、その色に対応したArduino上のLEDが点灯する。

Mathematica (with Arduino)プログラム
Mathematicaのプログラムでは、初期値を与えて、時間を進めます。うまくボールがピカチューにあたれば、ゲットできて音楽がArduinoから流れる...というようになっています。よくみるとボールの下に陰もあって大きさが変わっている。かなり凝っていますよね。

Mathematica上に2つのスイッチを表示させ、スイッチが押されると対応したLEDが点灯する。LEDは2進数を表し、その値を10進数にしたものを7セグLEDに表示する。
COUNTボタンを押した回数で各ランプが点灯する。
2の倍数・・・赤
3の倍数・・・黄
5の倍数・・・青
その他・・・消灯

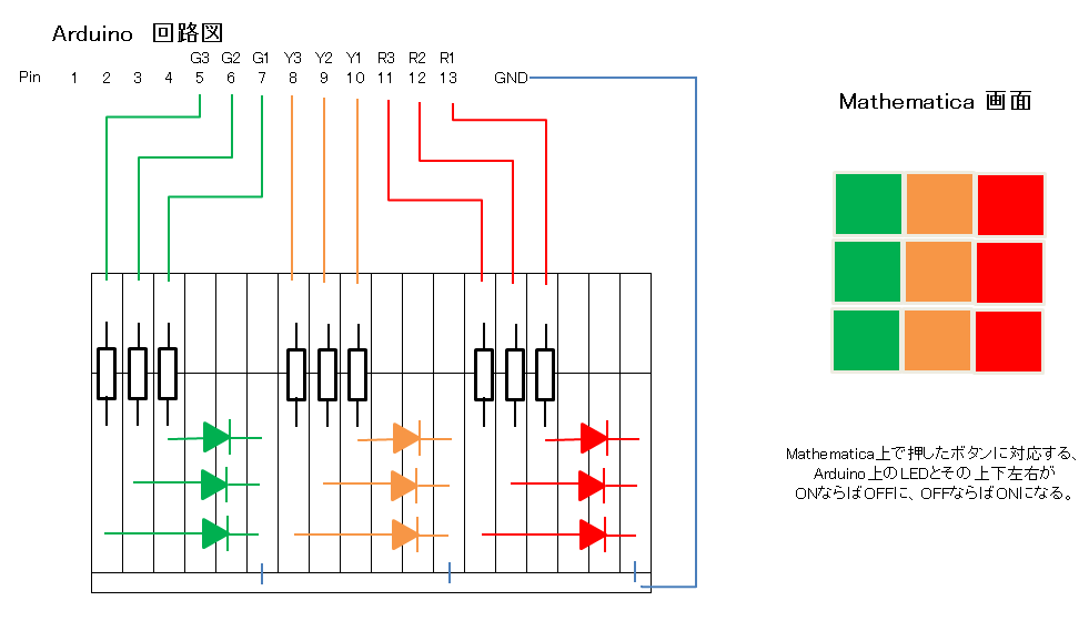
Mathematicaの画面上でボタンを押すとその隣接したLEDが反転します。
下記のビデオでは、全部のLEDを一度点灯させて、また全部のLEDを消灯しています。
なかなか気合いの入った作品が出てくるようになりました。

Mathematicaの上ではアニメが動いており、カエルをたたくとカエルの歌が、星をたたけばきらきら星が、車をたたくとクラクションが鳴るようになっています。

Arduinoからブレッドボードに接続された温度センサ(LM35DZ)の 温度の値を読み取り、リアルタイムで表示させるというもの。指で暖めて、メーターが上がる様子を示してくださいました。

3軸加速度センサーKXM52-1050を使って加速度を検出し、その値を Mathematicaを使って可視化するもの。矢印がその方向に動きます。

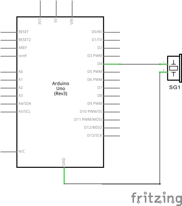
スライダーの位置に応じて周波数を変化させながら圧電スピーカーを鳴らすというものです。ごく簡単なので、ぜひお試し下さい。

超音波距離センサーモジュールを利用したデモです。

超音波距離センサーモジュールを利用したデモです。
写真がなくてすみません。 「00分を音と光でお知らせしてくれる時計」です。

フライングトースターってご存じですか?一時流行ったのを知っているのは年配だけと思ったのですが、ここではそれをイメージしています。

連打するゲームと連携しています。

連打するゲームと連携しています。

ミニゲームを作成し、その点数をArduinoのプログラムで7セグメントLEDを用い表示した、というものです。ミニゲームは動くボールに当てることです。
バスケットボールをLEGOで作っています。

ごく単純にLEDを点灯させるモノです。

画像イメージが無いのですが、7セグの表示器のタイマーでして10分とかカウントしてくれます。

画像イメージが無いのですが、7セグの表示器のタイマーでして10分とかカウントしてくれます。
ビン取りゲームまたは石取りゲームと言われるミニゲームです。
ゲームの内容としては、Mathematica上に表示されるボタンを押すことで9から1か2の数字を引いていき、最後の1つを取ってしまった、あるいは取るしかなくなってしまった人が負け、というものです。
今回作成したプログラムでは、最後の一つを取ってしまった場合に数値が1で停止し赤いLEDが光り、負けであることを示しています。

加速度センサーのある基盤を傾けるとそれを感知して、Mathematica内のパドルを左右に動かします。ボールが下に落ちるとゲームオーバーです。